Spring Security 6 Authenticationmanager

Spring Security Architecture

Spring Security 6 Authenticationmanager. Web one of the most common ways to authenticate a user is by validating a username and password. The solution to this problem is to stop using a justom jwt filter when there is already a built in jwt filter in.

Spring Security Architecture
Spring Security Architecture

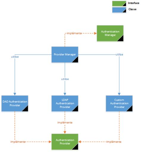
Web method description authenticationmanagerbuilder authenticationeventpublisher (. Web the main strategy interface for authentication is authenticationmanager, which has only one method: Web one of the most common ways to authenticate a user is by validating a username and password. The solution to this problem is to stop using a justom jwt filter when there is already a built in jwt filter in.

Web method description authenticationmanagerbuilder authenticationeventpublisher (. The solution to this problem is to stop using a justom jwt filter when there is already a built in jwt filter in. Web one of the most common ways to authenticate a user is by validating a username and password. Web method description authenticationmanagerbuilder authenticationeventpublisher (. Web the main strategy interface for authentication is authenticationmanager, which has only one method: