Spring Quartz Scheduler

Spring Boot Quartz Scheduler Example Building an Email Scheduling app

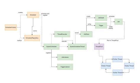
Spring Quartz Scheduler. 46 quartz is an order of magnitude more complex than spring's built in. Web spring features integration classes for scheduling support.

Spring Boot Quartz Scheduler Example Building an Email Scheduling app
Spring Boot Quartz Scheduler Example Building an Email Scheduling app

Currently, spring supports the timer, part of the jdk since. 46 quartz is an order of magnitude more complex than spring's built in. Web spring features integration classes for scheduling support. Web 3,838 7 36 36 add a comment 5 answers sorted by:

Web spring features integration classes for scheduling support. 46 quartz is an order of magnitude more complex than spring's built in. Web 3,838 7 36 36 add a comment 5 answers sorted by: Currently, spring supports the timer, part of the jdk since. Web spring features integration classes for scheduling support.